目前,李苓玉是香港大学生物医学学院的博士后研究员,合作导师是黄渊华副教授,研究方向为生物信息学。她在山东大学控制科学与工程学院获得博士学位(学术型),指导教师是刘治平教授。此外,她还曾经是香港大学数学系的一名联合培养博士生(2021年12月-2023年3月),合作导师是程瑋琪教授。
工学博士,生物医学工程, 2019.09-2023.06
山东大学 (SDU)
理学硕士,计算数学, 2016.09-2019.06
山东师范大学 (SDNU)
理学学士,数学与应用数学, 2012.09-2016.06
山东师范大学 (SDNU)
90%
80%
100%
In this work, we present CNet_Cox, an connected network-regularized Cox proportional hazards model for identify prognostic biomarkers.
In summary, we have presented FineST, a bimodal contrastive learning framework for fine-grained ligand-receptor identification, which integrates histology images and spatial RNA-seq data to enhance signal strength and achieve synchronized higher resolution.
In this work, we present SparseAEH, an EM-algorithm-based method for spatial pattern identification.
In this work, we offer a mechanism-informed approach to dynamic biomarker discovery, enabling sensitive detection of early-warning signals in HCC with potential translational value.
In this work, we present a network-based framework called NetWalkRank, for prioritizing CDGs in the multiplex GRNs with gene expression profiling data.
In this work, we provide a connected network-constrained support vector machine (CNet-SVM) model for feature selection considering the structural connectivity in a network.
In this work, we provide a computational method of Boolean threshold network (LogBTF) method for gene regulatory network inference from single-cell expression data.
In this work, we provide propose an ensemble feature selection method for biomarker discovery (EFSmarker) based on multiple different independent feature elections methods to give a better approximation to the optimal subset of features.
In this work, we provide a single-cell gene coexpression network analysis framework for clustering cell types and revealing biological mechanisms (scGENA).
In this work, we provide a computational method of identifying robust biomarkers or signatures from gene expression profiling data by stable machine learning-recursive feature elimination methods (StabML-RFE).
In this work, we provide a computational method of connected network-regularized logistic regression (CNet-RLR) for discovering biomarkers of uterine corpus endometrial carcinoma (UCEC) from genomics data.
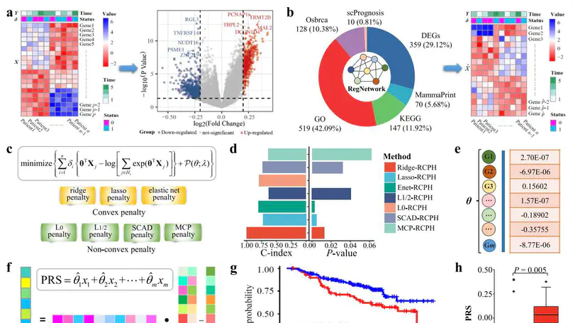
In this work, we provide a computational method of regularized Cox proportional hazards models (CoxReg) for detecting prognostic biomarkers of breast cancer (BRCA) from genomics data.
In recent years, the identification of descriptive genes of biomarkers based on gene expression microarray data has attracted much attention in the field of bioinformatics.
In this work, we provide a computational method of regularized logistic regression for discovering biomarkers of spontaneous preterm birth (SPTB) from gene expression data.
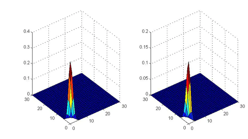
In this work, we provide a compact finite difference scheme (CFDS) of 2D time-fractional convection-diffusion equation (TF-CDE) for solving fluid dynamics problem especially groundwater pollution.
In this work, fourth order compact finite difference scheme of two-dimensional convection diffusion equation to solve groundwater pollution problems